Go Back   Rumski Forum > Studijska tehnika i instrumenti > Ostali muzički instrumenti i studijska oprema

Ostali muzički instrumenti i studijska oprema Pregled i karakteristike ostalih instrumenata, gitara, mikrofona, preampa, rack efekata, mikseta, patch bays, modula, semplera.... Diskutujte na ovom mestu

Reply
 
Thread Tools Display Modes
Old 19-02-2009, 06:10 PM   #1
FrankoPanko
Senior Member
 
FrankoPanko's Avatar
 
Join Date: Aug 2005
Location: Kraljevica, Hrvatska
Posts: 508
Default SPL Channel One mod. -problem

Da li netko posjeduje uputstvo za SPL Channel One modifikaciju sa Lundahl-ovim in/out trafoima? Trazim po netu vec danima i -nista . Prijatelj mi ima tu spravu, ja sam ubacio trafoe, izbacio na ulazu par komponenti koje su na mjestu mic input trafoa, prebacio svih sest jumpera (electr. /trafo), ali signal je dosta tisi i tanak (neupotrebljiv). Pretpostavljam da bi trebalo dodat jos i driver (op amp) za izlazni trafo ispod kojeg pise NE55334! Ja znam za NE5534, dok mi je ovaj nepoznat. Kopam po netu, ali ne nailazim na data sheet od NE55334. Ako netko zna?...
Kolega je pisao mail SPL-u, ali ga ne hebu 5%. Toliko o SPL-u.
Pozdrav!
FrankoPanko is offline   Reply With Quote
Old 19-02-2009, 08:14 PM   #2
ELEKTROIVO
Member
 
ELEKTROIVO's Avatar
 
Join Date: Jul 2008
Location: Zagreb
Posts: 202
Default Re: SPL Channel One mod. -problem

Quote:
Originally Posted by FrankoPanko View Post
Da li netko posjeduje uputstvo za SPL Channel One modifikaciju sa Lundahl-ovim in/out trafoima? Trazim po netu vec danima i -nista . Prijatelj mi ima tu spravu, ja sam ubacio trafoe, izbacio na ulazu par komponenti koje su na mjestu mic input trafoa, prebacio svih sest jumpera (electr. /trafo), ali signal je dosta tisi i tanak (neupotrebljiv). Pretpostavljam da bi trebalo dodat jos i driver (op amp) za izlazni trafo ispod kojeg pise NE55334! Ja znam za NE5534, dok mi je ovaj nepoznat. Kopam po netu, ali ne nailazim na data sheet od NE55334. Ako netko zna?...
Kolega je pisao mail SPL-u, ali ga ne hebu 5%. Toliko o SPL-u.
Pozdrav!

istina, ne postoji NE55334.
postoji familija OPAMP-ova NE5533, a 5534 je dio te familije...vjerojatno se mislilo da se mo?e ugraditi jedan 5533 ili dva komada 5534, budući da je 5533 zapravo dvostruki 5534, sa SVIM pinovima (za razliku od NE5532 koji je klasični dual OPAMP)

NE5533 je stvarno dvostruki SINGLE OPAMP i jednom kući?tu (DIL-14)
skini si datasheet za NE5533 pa če? sve sku?it ako nisam bio dovoljno op?iran.....

usput, na chipdocs-u pod NE55334 baca datasheet od NE5533 )))
__________________
It's only vintage if it works. Other wise it's just old crap.
ELEKTROIVO is offline   Reply With Quote
Old 19-02-2009, 08:19 PM   #3
ELEKTROIVO
Member
 
ELEKTROIVO's Avatar
 
Join Date: Jul 2008
Location: Zagreb
Posts: 202
Default Re: SPL Channel One mod. -problem

eh, da... ako ti je problem nabaviti neki dio, ili nešto već.....zašto jednostavno sam ne riješiš taj driver..... pa to je na kraju priče ipak samo jedno obično neinvertirajuće pojačalo može i invertirajuće, ali onda treba okrenuti polove na transformatoru.....)..... samo malo pripaziš na impedanciej i na frekvencijsku kompenzaciju i nemaš brige.....
__________________
It's only vintage if it works. Other wise it's just old crap.
ELEKTROIVO is offline   Reply With Quote
Old 19-02-2009, 08:35 PM   #4
FrankoPanko
Senior Member
 
FrankoPanko's Avatar
 
Join Date: Aug 2005
Location: Kraljevica, Hrvatska
Posts: 508
Default Re: SPL Channel One mod. -problem

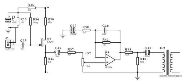
Na plocici je dil-8, a ne 14, tako da otpada NE5533, a da idem covjeku kopat i prekrajat po SPL-u bilo bi suludo. Ne vidim razlog zasto bi za driver out trafoa stavljali dual opamp? Da li je moguce da je stamparska greska u vezi NE55334?
Npr. Forssell koristi NE5534 za driver out trafoa.
Attached Images
 
FrankoPanko is offline   Reply With Quote
Old 19-02-2009, 10:18 PM   #5
ELEKTROIVO
Member
 
ELEKTROIVO's Avatar
 
Join Date: Jul 2008
Location: Zagreb
Posts: 202
Default Re: SPL Channel One mod. -problem

Quote:
Originally Posted by FrankoPanko View Post
Na plocici je dil-8, a ne 14, tako da otpada NE5533, a da idem covjeku kopat i prekrajat po SPL-u bilo bi suludo. Ne vidim razlog zasto bi za driver out trafoa stavljali dual opamp? Da li je moguce da je stamparska greska u vezi NE55334?
Npr. Forssell koristi NE5534 za driver out trafoa.
vrlo je moguće da je štamparska greška.... ja sam nailazio i na greške tipa da je simbol elektrolitskog kondenzatora krivo okrenut, tako da me ništa više ne čudi......


pa nije uvijek glupo stavljati dual opamp za output driver... nisi bio dovoljno opširan dual opamp se koristi kod elektroničkog balansiranja, pa ako se malo poigraš, možeš predvidjeti na pločici varijantu za elektroničko balansiranje, i uz promjenu vrijednosti elemenata, i uz neugradnju nekih možeš dobiti driver za trafo..... ovisi koliko fleksibilan dizajn radiš.... no, to je već druga priča....

nisam shvatio, ova shema koju si dao u attachu je shema od Forssell-a ili ....?
ako je, onda veći gain dobiješ povećavanjem otpornika R42
__________________
It's only vintage if it works. Other wise it's just old crap.

Last edited by ELEKTROIVO; 19-02-2009 at 10:21 PM. Reason: krivo navedene informacije
ELEKTROIVO is offline   Reply With Quote
Old 19-02-2009, 10:26 PM   #6
ELEKTROIVO
Member
 
ELEKTROIVO's Avatar
 
Join Date: Jul 2008
Location: Zagreb
Posts: 202
Default Re: SPL Channel One mod. -problem

da, bio bi suludo prekrajati PCB od SPL-a, ja sam te shvatio da si radio modifikacije u smislu da si na odvojenoj pločici stavio trafoe, pa da si sa originalne ploče samo "ukrao" signal..... moja greška...
__________________
It's only vintage if it works. Other wise it's just old crap.
ELEKTROIVO is offline   Reply With Quote
Old 20-02-2009, 02:56 AM   #7
boggy
Moderator
 
boggy's Avatar
 
Join Date: Sep 2005
Location: Beograd
Posts: 6,200
Default Re: SPL Channel One mod. -problem

Quote:
Originally Posted by FrankoPanko View Post
....Ne vidim razlog zasto bi za driver out trafoa stavljali dual opamp? Da li je moguce da je stamparska greska u vezi NE55334?
....
Moguce je da je stamparska greska, takodje postoje tehnike drajvovanja trafoa sa dva opampa (mixed feedback)... prouci povezivanje na stampi pre ugradnje.

pozdrav

bogi
__________________
@Facebook
@Instagram
Email: boggy@myroom-acoustics.com

--"We can never see past the choices we don't understand." (Oracle, The Matrix Reloaded)
boggy is offline   Reply With Quote
Old 20-02-2009, 09:14 AM   #8
FrankoPanko
Senior Member
 
FrankoPanko's Avatar
 
Join Date: Aug 2005
Location: Kraljevica, Hrvatska
Posts: 508
Default Re: SPL Channel One mod. -problem

Morat cu izgleda pjeske ispitat veze koje dolaze i odlaze sa op-ampa .
Elektroivo, SPL vec tvornicki ima "Lundahl trafo ready" na plocici i sest jumpera koje treba prebaciti iz elektronickog balansiranja u rezim trafo balansiranja signala. Sekcija elektronickog balansiranog in/out-a postoji na SPL-u (u obliku dva mala okomita slota) i pretpostavljam da ih signal zaobilazi kad se jumperi prebace.
FrankoPanko is offline   Reply With Quote
Old 20-02-2009, 10:53 AM   #9
FrankoPanko
Senior Member
 
FrankoPanko's Avatar
 
Join Date: Aug 2005
Location: Kraljevica, Hrvatska
Posts: 508
Default Re: SPL Channel One mod. -problem

Rijeseno! Ipak sam dobio mail od SPL-a sa uputstvima sta sve treba napraviti. Ispricavaju se i zaista je krivo odstampan naziv op-ampa. Umjesto NE55334 treba biti NE5532! Znaci, ipak je dvostruki op-amp driver za out trafo. A pored toga treba odlemiti cetiri diode iza input trafoa i jos par elemenata. Jbga, kad je dosta gust pcb i tesko je pratit linije na plocici.
Sve u svemu... !
FrankoPanko is offline   Reply With Quote
Old 20-02-2009, 05:52 PM   #10
ELEKTROIVO
Member
 
ELEKTROIVO's Avatar
 
Join Date: Jul 2008
Location: Zagreb
Posts: 202
Default Re: SPL Channel One mod. -problem

Quote:
Originally Posted by FrankoPanko View Post
Morat cu izgleda pjeske ispitat veze koje dolaze i odlaze sa op-ampa .
Elektroivo, SPL vec tvornicki ima "Lundahl trafo ready" na plocici i sest jumpera koje treba prebaciti iz elektronickog balansiranja u rezim trafo balansiranja signala. Sekcija elektronickog balansiranog in/out-a postoji na SPL-u (u obliku dva mala okomita slota) i pretpostavljam da ih signal zaobilazi kad se jumperi prebace.

JBG.. nisam jo? vidio SPL-a "ispod haube" , tako da mi ti detalji nisu poznati...... ja sam ti samo ponudio jedno rje?enje na temelju mojeg dosada?njeg iskustva.... ali ako inače nisi siguran kakav OPAMP treba staviti, najjednostavnija stvar koju mo?e? napraviti je "skinuti" shemu oko OPAMPA.... pa po tome vidi? (po otpornim mre?ama) o kakvom OPAMPU se radi (jednostruki, dvostruki)..... teoretski mo?e? onda ubaciti bilo koji OPAMP za probu, pa vidi? na čemu si...... pa onda malo razbija? glavu jel bi tu bio dovoljan 071, 072, 5532, 5534 ili neki malo bolji.....

iako se ja tu onda volim malo poigrati na simulatoru, pa provjeriti impedancije u virtuali... osobito ako se mijenja gain OPAMP stage-a... jer u takvim "kemijanjima" obično treba uzeti u obzir da je neki OPAMP u predmetnom sklopu kompenziran za točno određeni gain, pa ako ga promjeni?, vrlo vjerojatno treba napraviti intervenciju i u kompenzaciji....



pa, jumperi bi tomu i trebali slu?iti, jer bi inače, logički gledano imao dva paralelna sklopa za balansiranje, ?to je suludo....
__________________
It's only vintage if it works. Other wise it's just old crap.
ELEKTROIVO is offline   Reply With Quote
Reply


Currently Active Users Viewing This Thread: 1 (0 members and 1 guests)
 

Posting Rules
You may not post new threads
You may not post replies
You may not post attachments
You may not edit your posts

BB code is On
Smilies are On
[IMG] code is On
HTML code is On

Forum Jump

Similar Threads
Thread Thread Starter Forum Replies Last Post
SSL X Alpha channel Era Ostali muzički instrumenti i studijska oprema 11 17-07-2009 11:16 PM
Koji Channel Strip? grada27 Ostali muzički instrumenti i studijska oprema 27 26-07-2008 08:03 PM
Waves SSL E & G Channel Illiron Audio Software 21 05-03-2006 06:49 PM
2 x 1024 Dual-Channel DDR Altek Computer Hardware 5 18-04-2005 05:13 AM


All times are GMT +1. The time now is 04:30 PM.


Powered by vBulletin® Version 3.8.12 by vBS
Copyright ©2000 - 2026, vBulletin Solutions Inc.
vB.Sponsors